Bourse

Les actions Coca-Cola ont récemment subi une chute brutale en bourse. Il s'agit d'un phénomène qui a alerté les investisseurs et les analystes. Les raisons derrière ce mouvement étrange viennent de plusieurs facteurs allant de l'engouement autour des médicaments pour la perte de poids aux pressions inflationnistes à l'échelle mondiale. Pour mieux saisir cette situation complexe, explorons son évolution en bourse. Cela nous permettra de déterminer si c'est le bon moment d'acheter des actions Coca-Cola.
En effet, l'action Coca-Cola fait partie des titres qui m'intéressent particulièrement. Pourquoi ? L'entreprise bénéficie d'une force de marque impressionnante, ce qui lui confère un avantage significatif dans la fixation de ses prix. Cette capacité se révèle particulièrement avantageuse pour maintenir sa rentabilité et compenser les périodes de difficultés, comme celles qu'elle traverse actuellement.
De plus, Coca-Cola a un rendement de dividendes de 3% et un potentiel de croissance proche de 20%. Elle a toujours été considérée comme un investissement solide et attrayant. Et elle est partout ! Elle a une grande diversification géographique, avec des ventes dans plus de 200 pays. Cela aide à diversifier les risques en fonction de l'économie de chaque territoire. Pensons qu'aucune entreprise n'est présente dans autant de pays que Coca-Cola.

Mais pour moi, le plus fascinant est de voir comment Coca-Cola a réussi à surmonter tous les conflits armés depuis sa création. Pour vous donner une idée, elle a résisté à chaque récession. Elle a 136 ans et a surmonté toutes les crises et guerres qui ont eu lieu en cours de route, les guerres mondiales, le krach de 29 et la crise de 2008.
Mais tout n'est pas rose. Comme tout investissement, Coca-Cola est également confronté à de nombreux défis. Les pressions inflationnistes, les variations des prix des matières premières, les coûts de transport et les coûts de main-d'œuvre sont des petites choses qui hantent chaque nuit sa direction. De plus, la prise de conscience croissante des problèmes de santé liés à l'obésité a un impact sur la demande de boissons sucrées. Ce qui était temps, étant donné qu'aux États-Unis, 40% de la population est obèse.
Coca-Cola (KO) et d'autres entreprises de boissons comme PepsiCo ont connu une baisse significative de leurs actions en bourse. Et ce n'est pas parce que les gens ont soudainement cessé d'aimer le goût d'une boisson gazeuse. C'est pour une autre raison.

Le sujet des médicaments pour la perte de poids a été sur toutes les lèvres. Plus précisément, certains appelés Ozempic et Wegovy. Ces médicaments, dit-on, réduisent l'envie de consommer des boissons sucrées ou des aliments riches en graisses et en sucre, la libido de la malbouffe, ce qui n'est évidemment pas une bonne nouvelle pour Coca-Cola, Pepsi et autres. Bien que cela puisse sembler tiré d'un épisode de Black Mirror, c'est réel. Cela affecte la valeur des actions de Coca-Cola, Pepsi et même de Domino's Pizza.
Récemment, j'ai fait une comparaison des actions Coca-Cola et PepsiCo au cas où vous seriez intéressé à en savoir plus sur leurs fondamentaux.
Alors, dans le cas de Coca-Cola comme je vous l'ai dit, c'est un survivant. Il a diversifié son portefeuille avec des options plus saines, bien qu'il lui reste encore du chemin à parcourir pour changer la perception générale. Je vous en dirai plus plus tard.
Cependant, tout ne se résume pas à quelques médicaments. Il y a aussi d'autres facteurs macroéconomiques en jeu, comme les pressions inflationnistes mondiales qui affectent les coûts de production et de transport. Et oui, cela a également un impact sur la valeur des actions.
Il est clair que Coca-Cola traverse une période amère en bourse. Cette baisse est-elle une opportunité d'acheter des actions à un prix plus bas ou est-ce un signe que les choses pourraient empirer ? c'est ce que nous allons découvrir dans cet article.
La durabilité et la santé sont des mots à la mode à cette époque. De son côté, Coca-Cola ne manque pas de s'adapter à ces tendances. Je vous ai déjà dit que c'est un survivant. Je vous présente ses initiatives pour s'adapter à ces tendances et rester pertinent et attrayant pour les investisseurs à long terme :
Dans l'univers boursier, il y a des titres nobiliaires pour les actions. Il s'agit d'un fait réel et certaines entreprises accordent des dividendes aux actionnaires pour leur loyauté. Les « Rois des Dividendes» sont ces entreprises qui ont augmenté leurs dividendes annuellement pendant au moins 50 ans consécutifs. Par contre, les « Aristocrates des Dividendes » sont ceux qui l'ont fait pendant au moins 25 ans. Ces titres reflètent une histoire d'engagement et de stabilité financière qui est appréciée par les investisseurs. En effet, elles ont la capacité de maintenir et de faire croître les dividendes au fil du temps, même pendant les périodes économiques difficiles. Cela est vu comme un signe de force et de gestion compétente.
Dans cet univers, Coca-Cola se distingue comme l'un des Rois des Dividendes. Il a réussi à augmenter son dividende année après année pendant plus de cinquante ans. Mais, qu'est-ce qui fait de Coca-Cola une reine dans ce royaume des dividendes ? Et pourquoi est-ce pertinent pour les investisseurs ?

👉 Vous pourriez également être intéressé par notre Calendrier des dividendes en France
Suite à ces analyses, c'est désormais le moment pour vous de prendre une décision. Devriez-vous saisir l'opportunité d'acheter à un prix réduit suite à la baisse, ou devriez-vous vous éloigner anticipant une issue défavorable ? Dans tous les cas, il est primordial de mener vos propres recherches. Par ailleurs, si vous débutez dans cet univers, il pourrait être judicieux de consulter la série « De Zéro à Actionnaire ». Il y a plusieurs pièges à éviter et pour cela, l'auto-éducation est fortement recommandée.
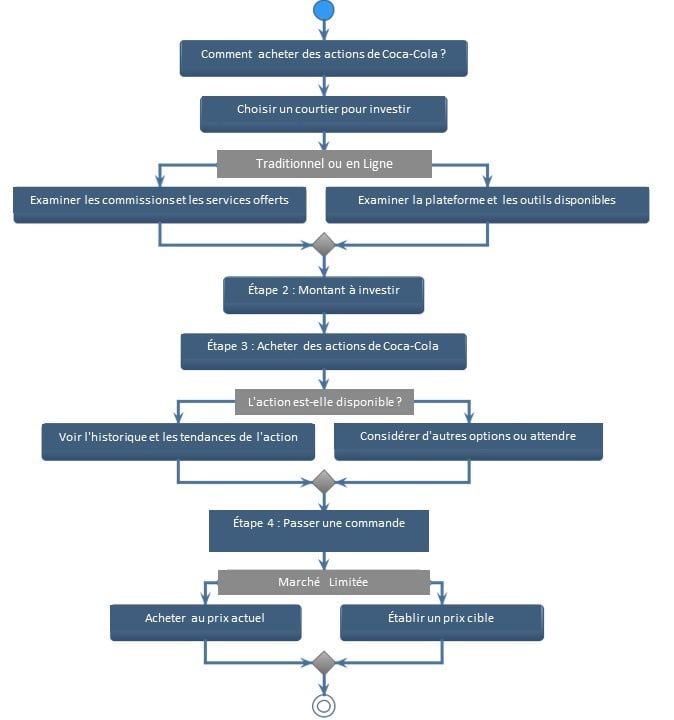
Si vous voulez savoir comment vous pouvez acheter des actions de Coca-Cola. Eh bien, vous avez de la chance! Je vais vous guider à travers les étapes à suivre.
Pour acheter des actions Coca-Cola, vous aurez besoin d'un compte sur une plateforme d'investissement ou d'un courtier en ligne. En effet, chaque plateforme a ses propres frais, caractéristiques et fonctionnalités. Assurez-vous donc de choisir celle qui convient à vos besoins.
Dans le cas de Coca-Cola, je choisirais le courtier Freedom24, car il ne facture pas de frais inactifs, ni de frais pour le paiement des dividendes.

Suivez simplement les étapes. Le processus en ligne ne devrait pas vous prendre plus de 10 minutes.
Combien d'argent êtes-vous prêt à investir dans des actions Coca-Cola ? Rappelez-vous, vous ne devriez jamais investir de l'argent que vous ne pouvez pas vous permettre de perdre.
Dans mon cas, je choisis le virement bancaire via Freedom24, car bien qu'il nécessite deux jours ouvrables d'attente, il ne facture aucun frais de dépôt. Pour F24, dirigez-vous vers l'option « Recharger » (indiquée par un cadre rouge), ensuite copiez les informations présentes sous « Données de virement bancaire ».

Une fois que vous avez décidé du montant à investir, il est temps de faire l'achat. Sur la plateforme d'investissement, recherchez Coca-Cola par son symbole boursier (KO).
Voici les étapes à suivre pour rechercher des actions sur Freedom24 :
Investir comporte des risques. Accès soumis à test d’adéquation. Promotion soumise à T&C
N'oubliez pas que vous avez accès à plusieurs types de commandes. Parmi les plus populaires, on retrouve :
Lorsque vous placez une commande, vous avez la possibilité de choisir une commande du jour, qui est annulée si elle n'est pas exécutée pendant la session boursière en cours. Vous pouvez aussi opter pour une commande en cours, qui reste active jusqu'à son exécution ou son annulation.
Étant donné que Coca-Cola (KO) est une entreprise à forte valeur intrinsèque où le moment de l'entrée importe peu, je vais placer une commande au marché, de manière simple.

Et si tout est correct, je clique sur « Exécuter l'ordre ».
Voici les étapes à suivre pour acheter des actions Coca-Cola :

👉 Pour plus d'informations : Comment acheter des actions en ligne
Si vous rechercher d'autres courtiers pour acheter des actions Coca-Cola (KO), il existe d'autres alternatives à considérer. Dans tous les cas, je vous recommande de choisir une plateforme conviviale, avec des frais de commission minimes, et surtout, qui ne facture aucune commission pour le paiement des dividendes. Voici quelques autres options intéressantes que vous pourriez considérer.
Comme dans tout périple, l'exploration du monde de la finance est accompagnée d'opportunités et de risques. La clé réside dans une bonne information, une compréhension approfondie non seulement de l'entreprise dans laquelle vous investissez, mais également du contexte économique mondial et de son impact potentiel sur vos placements.
Coca-Cola est une entreprise centenaire Elle a démontré sa capacité à s'adapter et à rester à flot. Cependant, l'avenir est aussi incertain que les attentes que Coca-Cola avait pour le lancement de New Coke.
Si vous décidez de vous lancer dans l'aventure d'investir dans Coca-Cola ou toute autre entreprise, n'oubliez pas que la connaissance est votre meilleur allié.
Nous vous recommandons également les courtiers suivant:
Investir dans des produits financiers implique un certain niveau de risque.
61 % des comptes perdent de l'argent en négociant des CFD avec ce fournisseur